【文献解读】因肿瘤坏死释放的脂肪,竟让免疫细胞失效?
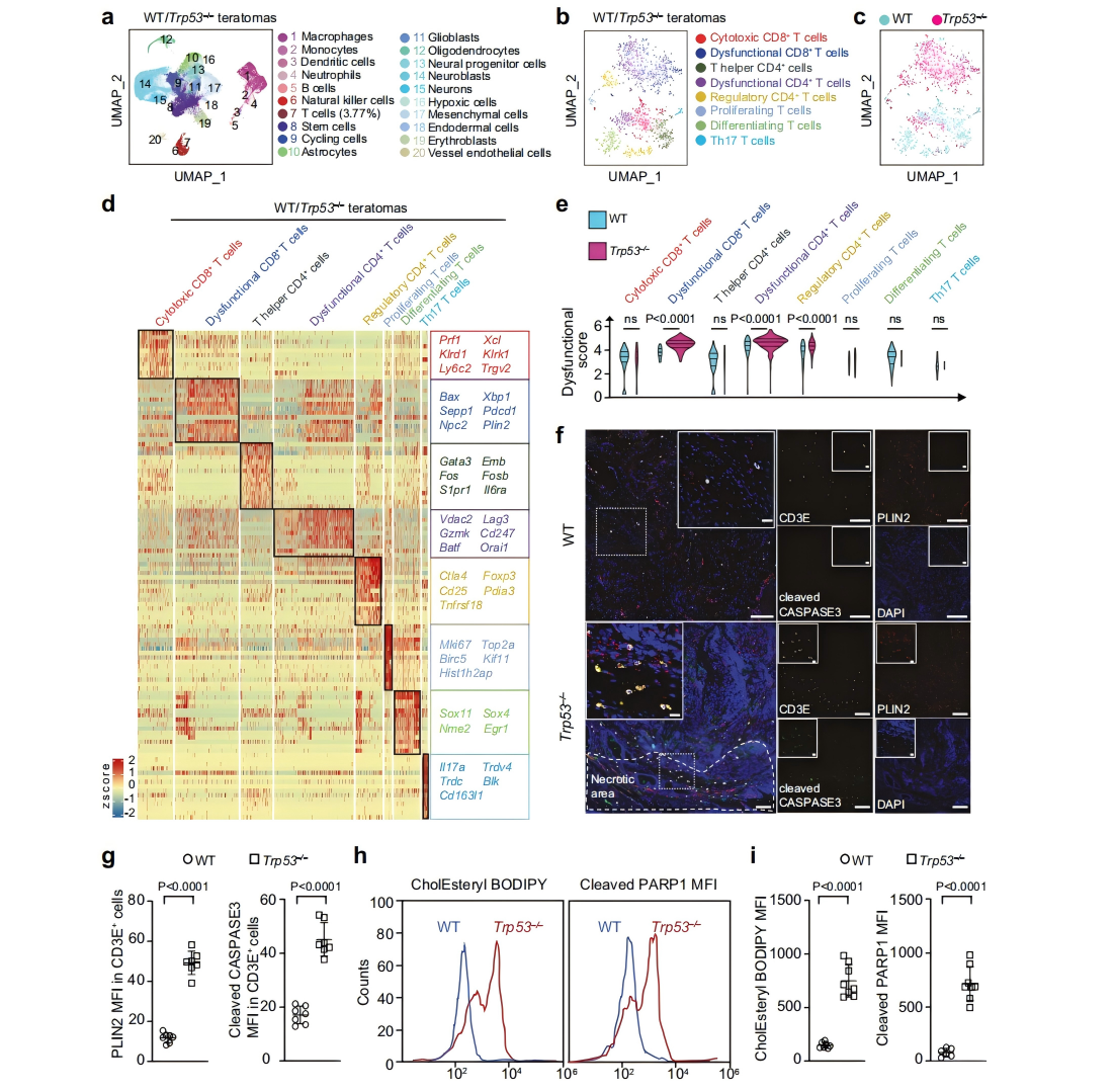
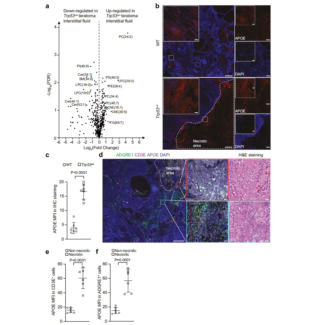
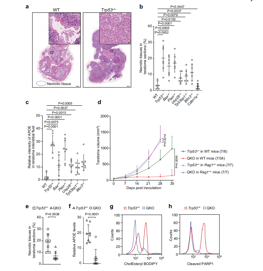
免疫逃逸是癌症的重要特征,胶质母细胞瘤(GBM)对现有免疫检查点抑制剂(ICIs)反应不佳。2025年9月,由西湖大学与 UTSW 医学中心合作研究的成果“Targeting necrotic lipid release in tumors enhances immunosurveillance and cancer immunotherapy of Glioblastom”在《Cell Research》上发表。团队以非癌小鼠胚胎干细胞为研究对象,成功建立了同基因畸胎瘤模型,研究人员在该模型上进行CRISPR筛选,成功找出了决定肿瘤免疫逃逸的关键基因。 原文链接:https://doi.org/10.1038/s41422-025-01155-y 文章亮点 1. 创新模型构建: 该研究首次利用非癌小鼠胚胎干细胞成功构建同基因畸胎瘤模型,为早期免疫逃逸机制研究提供精准平台。 2. 关键基因定位: 3. 新治疗靶点发现: 研究团队将全基因组 CRISPR 文库导入 C57BL/6J 小鼠胚胎干细胞,建立大规模的基因敲除细胞库。随后,这些细胞或用于体外培养,或移植至野生型和 Rag1⁻/⁻ 免疫缺陷小鼠体内以生成畸胎瘤。 研究发现,靶向Trp53和Pten的sgRNA在免疫正常小鼠的畸胎瘤中特异性富集,该现象在免疫缺陷鼠中并未出现。随后构建的基因敲除细胞系证实,Trp53⁻/⁻与Pten⁻/⁻细胞在野生鼠体内的成瘤能力大幅增强。这表明其基因缺失可帮助肿瘤逃避免疫监视。 图 1. 免疫监视基因的全基因组 CRISPR 筛选 scRNA-seq谱系分析证实,Trp53⁻/⁻畸胎瘤的免疫浸润异常主要表现为CD4+T、CD8+T及调节性T细胞的功能失调和显著富集。 研究发现,这些T细胞高表达了耗竭与凋亡相关基因及脂质代谢基因。进一步的实验证实,在Trp53⁻/⁻肿瘤中,T细胞的脂滴积累、胆固醇酯水平及凋亡标志物均显著升高;与此同时,作为肿瘤微环境中的重要免疫细胞,肿瘤相关巨噬细胞(TAMs)也呈现出类似的脂质沉积和凋亡特征。 图 2. 通过单细胞RNA测序技术分析畸胎瘤中浸润T细胞的分子特征 脂质组学分析显示,Trp53⁻/⁻畸胎瘤间质液中多不饱和磷脂、胆固醇酯等脂质水平升高,坏死区域中细胞外APOE沉积增强,且浸润免疫细胞内APOE积累明显。研究证实Trp53缺失是通过增加坏死来促进APOE释放,这些释放的APOE被免疫细胞摄取,引发功能异常。 图 3. 坏死性畸胎瘤细胞向肿瘤微环境释放APOE脂质颗粒 研究发现,细胞坏死主要依赖mPTP通道。研究人员构建了mPTP功能缺失的基因敲除株,发现细胞坏死显著减轻,使得与之相关的APOE释放减少。随着APOE释放的减少,T细胞中的脂质积聚也显著降低,最终使得体内的免疫监视功能得以重建。 图 4. 阻断坏死可消除 Trp53⁻/⁻畸胎瘤的免疫逃逸 本研究利用创新性的畸胎瘤模型和 CRISPR 筛选,揭示了 Trp53 等基因缺失通过 mPTP 介导的肿瘤坏死释放 APOE 脂质颗粒,从而导致免疫细胞脂质积累和功能异常的新机制。同时,验证了该机制在人类胶质母细胞瘤中的存在,并提出通过阻断 APOE 脂质摄取或抑制肿瘤坏死可恢复免疫监视。 未来,针对APOE脂质颗粒的靶向干预,尤其是与免疫检查点抑制策略联合,有望成为TP53突变胶质母细胞瘤的潜在治疗方案,并为其他肿瘤类型的相关机制研究提供参考。

通过全基因组CRISPR筛选,明确免疫逃逸与Trp53、Pten等促凋亡抑癌基因缺失密切相关。
研究揭示APOE脂质颗粒在肿瘤免疫逃逸中的核心作用,为胶质母细胞瘤治疗提供新策略。




Comment (4)