【文献解读】聚焦USP37- HLTF通路:BRCA缺陷肿瘤治疗发现潜力靶点
CRISPR筛选
PARP抑制剂(PARPi)通过合成致死效应显著改善BRCA突变肿瘤疗效,但耐药性(如同源重组恢复或复制叉稳定化)导致50%以上患者治疗失败。
近期,《NUCLEIC ACIDS RESEARCH》在线发表了题为"USP37 counteracts HLTF to protect damaged replication forks and promote survival of BRCA1-deficient cells and PARP inhibitor resistance"的研究论文。本研究通过全基因组CRISPR筛选鉴定出去泛素化酶USP37为BRCA1缺陷细胞是否存活的关键因子。首次发现USP37基因敲除细胞在BRCA1缺陷时出现合成致死效应,并揭示其通过稳定复制叉克服包括53BP1缺失在内的多类型耐药机制。

原文链接:DOI: 10.1093/nar/gkaf544
文章亮点
1. 创新靶点发现:
首次建立USP37缺失与BRCA1缺陷的合成致死关系,并通过双基因敲除模型验证;
2. 临床耐药突破:
USP37缺失可同时逆转HR修复恢复(53BP1缺失)和复制叉稳定化导致的PARPi耐药;
3. 治疗靶点验证:
USP37酶活是维持ATR抑制下细胞存活所必需的,为药物开发提供明确方向。
基于TKOv3慢病毒文库的全基因组CRISPR筛选技术,研究人员在BRCA1可诱导耗竭的HeLa细胞模型中,结合奥拉帕尼(PARPi)处理进行筛选。
筛选结果表明,USP37敲除导致BRCA1缺陷细胞的存活率降低超60%,并使其对奥拉帕尼的敏感性增强4倍。值得注意的是,即使在单纯耗竭BRCA1而未加药的情况下,USP37缺失也足以诱发显著的细胞死亡。为验证这一关键表型,研究人员构建了USP37 KO/BRCA1 mAID-HeLa双敲细胞模型,成功证实了该合成致死效应的可重复性。

图 1. BRCA1缺陷细胞中USP37缺失对细胞存活率的影响
通过DNA纤维分析(IdU/CldU双标记)和羟基脲(HU)诱导复制应激,研究人员深入探究了USP37缺失的分子表型。
在DNA损伤表征方面,BRCA1缺陷的USP37敲除(KO)细胞中,γH2AX焦点数量增加3.5倍;经PARPi处理后,该数值进一步升至5倍。微核形成率分析显示,USP37 KO使BRCA1缺陷细胞的微核率从8%上升至35%。
更重要的是,DNA纤维实验评估复制叉稳定性发现,BRCA1缺陷本身导致表征新生DNA长度的CldU/IdU比值降低40%,表明新生DNA降解;而USP37敲除使该比值进一步降至28%,证实了复制叉保护功能的丧失。关键对照实验显示,RAD51灶形成无差异,排除了同源重组修复途径参与此过程的可能性。

图 2. USP37缺失对BRCA1缺陷细胞基因组不稳定性和复制叉稳定性的影响
为阐明分子机制,研究人员进行了免疫共沉淀(Co-IP)和体内去泛素化实验。
Co-IP实验证实Myc-USP37能够下拉SFB-RPA1、RPA2和RPA3,表明USP37与RPA复合物存在直接相互作用;
去泛素化功能分析显示,表达野生型USP37(WT)能使RPA2-泛素结合物水平减少70%,而催化死亡突变体USP37 C350S则无此效应;相应地,在USP37 KO细胞中RPA2泛素化水平增加了2倍;
酶活依赖性验证实验进一步证实,回补野生型USP37能够完全恢复因USP37缺失导致的细胞对ATR抑制剂(ATRi)敏感性,并降低染色质上RPA的负载量,而回补催化死亡突变体C350S则无法挽救这些表型。

图 3. USP37酶活依赖性的功能验证
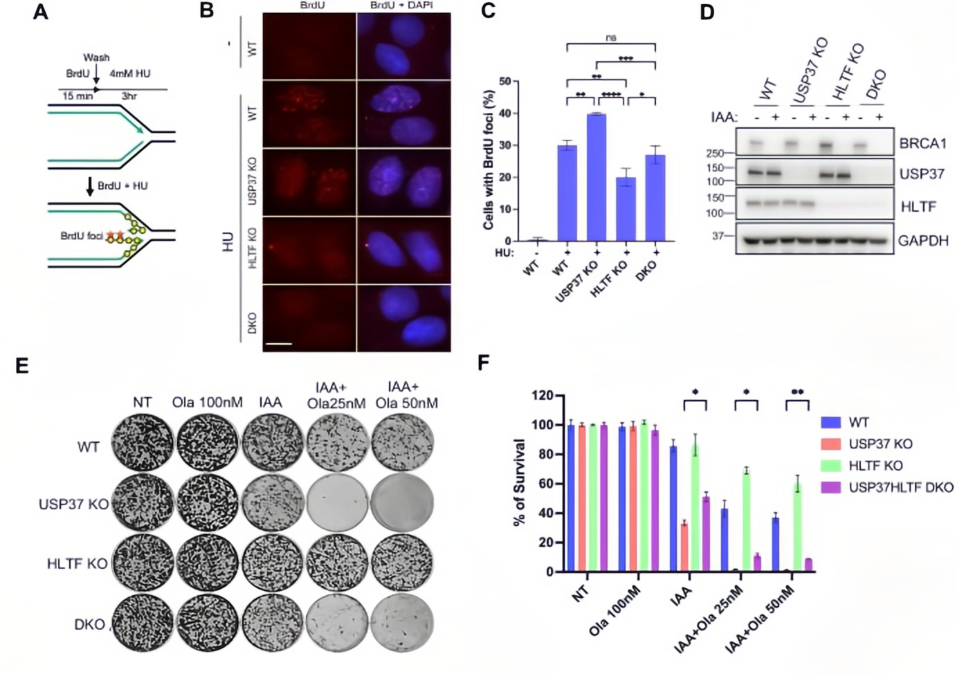
通过在USP37基因敲除细胞中进行二次CRISPR筛选,研究人员确定HLTF是挽救该表型的关键基因。
机制上,BrdU免疫荧光检测显示,USP37 KO导致羟基脲诱导的复制叉反转(BrdU灶)增加了三倍。这一效应使USP37缺失导致复制叉反转增加的USP37/HLTF双敲除(DKO)细胞被恢复到正常的野生型水平。
功能上,在BRCA1缺陷细胞中,敲低HLTF使得USP37 KO细胞在PARP抑制剂处理后的存活率提高了50%。
以上研究表明,USP37通过限制HLTF在复制叉上的积累,维护复制叉稳定性,防止复制叉降解,从而减少双链断裂。

图 4. HLTF缺失对USP37缺失细胞表型的挽救效应
本研究深入探讨了USP37在复制叉稳定性中的关键作用,首次揭示了其通过双重机制保护复制叉:去泛素化RPA以避免复制叉的过度稳定化,以及通过拮抗HLTF的功能来防止复制叉反转。
未来,进一步深入研究USP37与HLTF在染色质上的相互作用机制,将有助于揭示其在DNA修复过程中的精确分子调控,为相关疾病的治疗提供理论依据和实践方向。
太阳集团城9661基因专注于CRISPR技术,提供一系列高质量的基因编辑服务和体外诊断产品:CRISPR文库筛选、细胞基因编辑、单克隆筛选、CRISPR检测。致力于为CRISPR相关、基因功能研究相关、体外诊断以及治疗相关的科学研究提供最高效的技术服务。

Comment (4)