【文献解读】骨肉瘤顺铂耐药新机制:CRISPR筛选锁定类器官模型关键因子
CRISPR筛选

骨肉瘤是青少年中最常见的原发性恶性骨肿瘤,临床上通常以顺铂为基础的化疗方案为主。然而,顺铂耐药性的产生易引发疾病复发或转移,致使治疗效果大幅降低,目前该领域尚未明确耐药的关键分子机制,缺乏有效的模型来深入研究耐药过程。
对此,来自湘雅二医院的研究团队建立了一种患者来源的骨肉瘤类器官模型并诱导其产生顺铂耐药性,结合CRISPR筛选技术,揭示顺铂耐药的关键调节因子。同时,深入研究这些关键因子的作用机制,为开发针对耐药骨肉瘤患者的靶向治疗方案提供理论依据。
相关研究成果“ A Dual Approach with Organoid and CRISPR Screening Reveals ERCC6 as a Determinant of Cisplatin Resistance in Osteosarcoma”近期发表在 Advancedscience(Weinheim,Baden-Wurttemberg,Germany)(IF:14.3)上。

原文链接:https://doi.org/10.1002/advs.202500632
文章亮点
1.模型创新:首次在类器官(OSO)中诱导顺铂耐药,使用单细胞RNA测序突显了不同患者来源的类器官之间的异质性,构建更贴近临床的耐药模型。
2.方法创新:结合类器官药物诱导和CRISPR筛选的双重方法,精准定位耐药基因ERCC6。
3.机制创新:揭示ERCC6/HNRNPM调控BAX前mRNA可变剪接及PI3K/AKT通路的新机制,为克服顺铂耐药提供新靶点。
与传统的细胞系模型相比,类器官模型能够更好地模拟肿瘤的细胞组成和异质性,具有更高的临床相关性和生物学真实性。
为深入探究顺铂耐药性,研究团队从骨肉瘤患者肿瘤组织中提取样本,建立类器官模型,并通过单细胞RNA测序(scRNA-seq)、RNA测序(RNA-seq)和组织病理学分析等系列技术进行相似性验证。
基因表达分析显示,类器官的特征与肿瘤非常接近。与正常组织相比,肿瘤中上调和下调的前25个基因的热图在类器官中也显示出一致的表达模式(图1E)。
由UMAP和条形图可看出,除了血管相关细胞外,所有其他类型的细胞都存在于类器官中(图1F,G)。
此外,免疫组化(IHC)和免疫荧光(IF)染色结果也显示,类器官与肿瘤组织在CD99、VIM、CD68、KI67和SATB2等关键标志物的表达上高度匹配。这些实验结果均表明类器官模型在基因表达、细胞组成和组织学特征上与原发肿瘤高度一致,具有临床相关性。

图1. OSO的建立和表征
在成功验证类器官模型的高度可靠性和临床相关性之后,研究人员进一步模拟了临床耐药过程,以深入探究顺铂耐药机制。
实验将三位患者的类器官分为两组,一组持续暴露于顺铂,而另一组则未接受任何处理。
RNA测序数据显示,耐药类器官与非耐药类器官之间存在显著不同的基因表达模式,差异基因表达分析表明,耐药类器官中某些基因的表达显著上调或下调(图2E)。
而后,研究人员在顺铂处理下进行了全基因组范围的CRISPR筛选,将基因富集分析数据与CRISPR筛选结果整合,确定ERCC6是唯一在耐药类器官中上调的基因,再结合IHC评分结果(图2K),可推断出,ERCC6表达与化疗耐药之间存在相关性。

图2. 顺铂耐药关键基因的鉴定
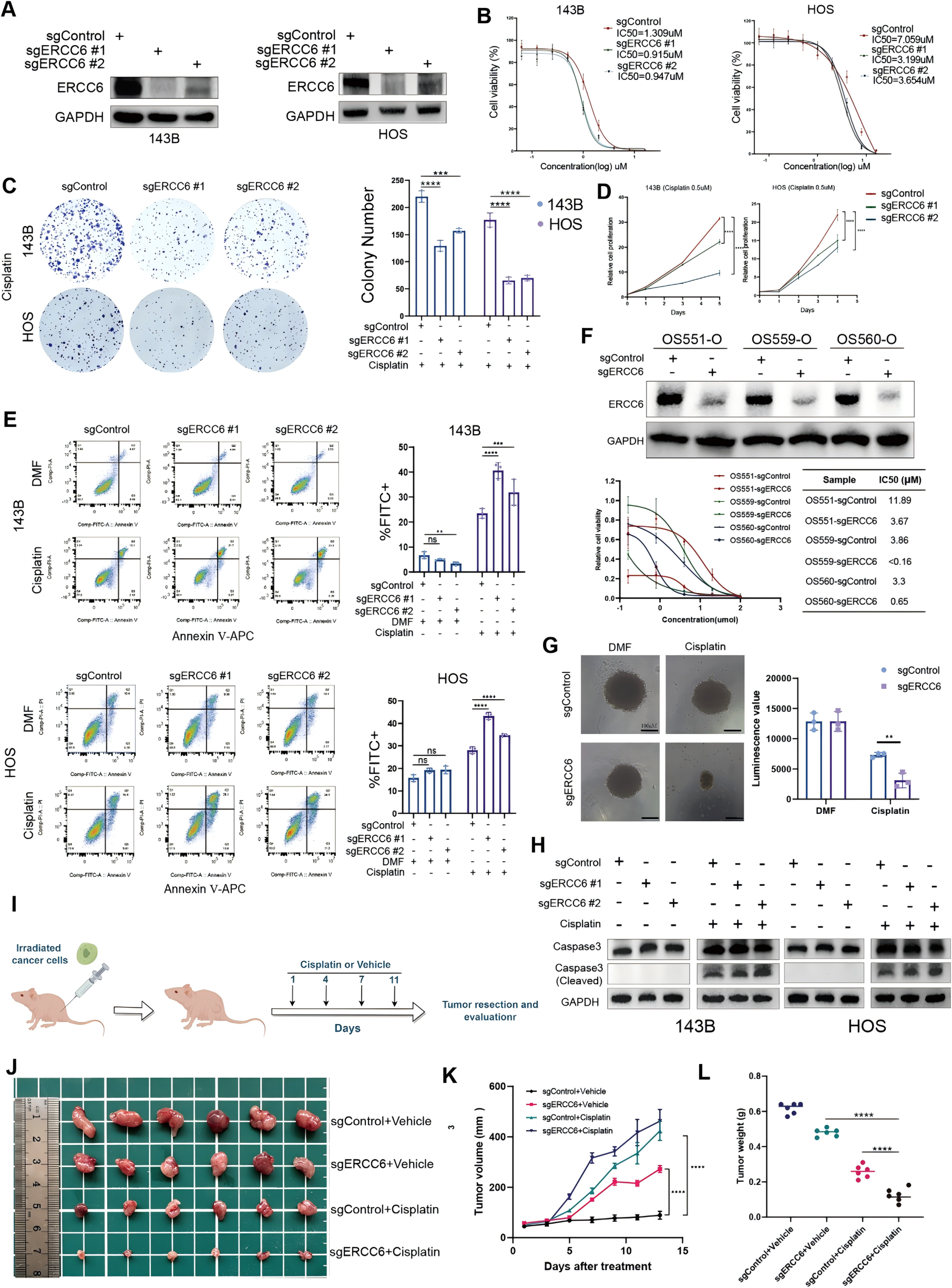
为了验证ERCC6的功能,探索其在顺铂耐药中的作用机制,研究人员进行了体内外功能验证实验。
首先,研究人员利用CRISPR/Cas9技术在143B和HOS细胞系中敲除ERCC6,并通过Westernblot确认ERCC6被成功敲除。敲除ERCC6的143B和HOS细胞的IC50值显著降低;在顺铂处理下,两种细胞的增殖速率和克隆形成能力显著降低,但凋亡率显著增加。
随后,他们利用小鼠模型进行体内实验,通过皮下注射ERCC6敲除或对照的143B细胞,建立肿瘤模型,以验证ERCC6敲除对顺铂耐药性的影响。顺铂处理组小鼠每三天接受一次顺铂注射(2mg/kg),对照组接受生理盐水,以此监测肿瘤体积和重量变化。实验结果显示,ERCC6敲除显著抑制小鼠肿瘤生长,降低肿瘤重量。以上结果综合证实了ERCC6的敲除显著增强了骨肉瘤细胞对顺铂的敏感性。

图3. ERCC6在顺铂敏感性中的功能验证
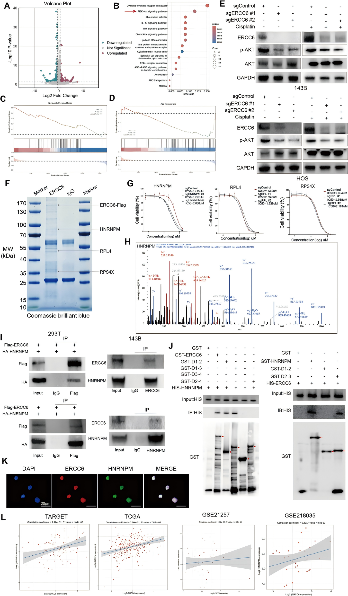
为深入了解ERCC6影响顺铂耐药的机制,研究人员综合运用了蛋白质相互作用分析、RNA测序和分子对接等系列技术,系统地研究了ERCC6与HNRNPM的相互作用及其对PI3K/AKT通路和BAX可变剪接的调控机制。
研究人员首先探索了ERCC6和PI3K/AKT通路的关系。基因表达分析结果显示,在ERCC6敲除细胞中,PI3K/AKT通路相关基因表达显著下调。进一步的Westernblot验证显示,ERCC6敲除显著降低p-AKT水平,而总AKT水平不变。这一结果揭示了ERCC6在调控PI3K/AKT通路中具有关键作用。
随后,研究人员深入探究了ERCC6与HNRNPM之间的相互作用。通过Co-IP(免疫共沉淀)和质谱分析,研究人员鉴定出HNRNPM是ERCC6的结合蛋白。GST下拉实验进一步确定了ERCC6的核苷酸结合域(NBD,D1氨基酸1-510)是其与HNRNPM相互作用的关键区域(图4J)。此外,免疫荧光共定位实验清晰地显示了ERCC6和HNRNPM在细胞中的共定位现象。

图4. ERCC6对AKT通路的调节以及结合蛋白HNRNPM的识别
最后,研究人员借助RNA测序分析ERCC6和HNRNPM敲除细胞的可变剪接变化,结果显示ERCC6和HNRNPM的敲除显著影响BAX的可变剪接,特别是BAX第2外显子的跳跃事件。如图5所示,qRT-PCR和琼脂糖凝胶电泳分析表明,在ERCC6和HNRNPM敲除后,BAX的全长转录本表达显著增加。
此外,通过Western blot验证BAX蛋白水平的变化,结果显示BAX蛋白水平显著上升,而BCL2蛋白水平则未发生显著变化。这些结果证明了ERCC6和HNRNPM在调控BAX可变剪接及其蛋白表达中具有重要作用,也揭示了ERCC6通过抑制PI3K/AKT信号通路以及调控BAX基因的可变剪接,从而促进细胞凋亡并克服顺铂耐药性。

图5. ERCC6和HNRNPM的选择性剪接调节
该项研究揭示了化疗耐药性背后的分子机制,突出了ERCC6和HNRNPM作为潜在治疗靶点的价值,为克服骨肉瘤药物抗性的研究提供了新的方向。未来,研究人员还有望通过其他疾病的类器官模型,进行相应的耐药机制研究,为个体化药物筛选和精准治疗奠定基础。
                    
                    
                    
                    
                                                                                                                    
                        
                        
                        
                        
                        
                        
                
                                    
                                    
                                    
        
                                            
        
Comment (4)